Scaffolding and codemods
This guide covers the scaffolding and codemods system in AdonisJS. You will learn how to:
- Create a configure hook for your AdonisJS package
- Use codemods to modify the host application's source files
- Create stubs to scaffold configuration files and other source code
- Customize stub templates with generators and variables
- Eject and modify stubs from existing packages
Overview
When you run node ace configure @adonisjs/lucid, the package automatically registers its provider, sets up environment variables, and creates a config file in your project. This seamless setup experience is powered by AdonisJS's scaffolding and codemods system.
Scaffolding refers to generating source files from templates called stubs. Codemods are programmatic transformations that modify existing TypeScript source files by parsing and manipulating the AST (Abstract Syntax Tree). Together, they allow package authors to provide the same polished configure experience that official AdonisJS packages offer.
The codemods API is powered by
ts-morph and lives in the @adonisjs/assembler package. Since assembler is a development dependency, ts-morph never bloats your production bundle.
Building blocks
Before diving into the tutorial, let's briefly define the key components you'll work with.
Stubs are template files (with a .stub extension) that generate source files. They use
Tempura, a lightweight handlebars-style template engine.
Generators are helper functions that enforce AdonisJS naming conventions. They transform input like user into properly formatted names like UsersController or users_controller.ts.
Codemods are high-level APIs for common modifications like registering providers, adding middleware, or defining environment variables. They handle the complexity of AST manipulation for you.
Configure hooks are functions exported by packages that run when a user executes node ace configure <package-name>. This is where you combine stubs and codemods to set up your package.
Creating a configure hook
The most common use of scaffolding and codemods is creating a configure hook for an AdonisJS package. Let's build one step-by-step using a cache package as our example.
-
Set up the package structure
A typical AdonisJS package with a configure hook has this structure:
my-cache-package/ ├── src/ │ └── ... ├── stubs/ │ ├── config.stub │ └── main.ts ├── configure.ts ├── index.ts └── package.jsonThe
stubsdirectory contains your template files,configure.tsholds the configure function, andindex.tsexports everything including the configure hook. -
Install @adonisjs/assembler as a peer dependency
The codemods API requires
@adonisjs/assembler, which must be installed as a peer dependency in your package. This is important because the host application already has assembler installed as a dev dependency, and it should be shared across all configured packages rather than duplicated.package.json{ "name": "@adonisjs/cache", "peerDependencies": { "@adonisjs/assembler": "^7.0.0" } }When users install your package and run
node ace configure, the assembler from their project will be used. -
Export the stubs root
Create a
stubs/main.tsfile that exports the path to your stubs directory. This path is needed when callingmakeUsingStub.stubs/main.tsexport const stubsRoot = import.meta.url -
Write the configure function
The configure function receives the Configure command instance, which provides access to the codemods API. Here's a complete example for a cache package:
configure.tsimport type Configure from '@adonisjs/core/commands/configure' import { stubsRoot } from './stubs/main.ts' export async function configure(command: Configure) { const codemods = await command.createCodemods() /** * Register the provider and commands in the adonisrc.ts file */ await codemods.updateRcFile((rcFile) => { rcFile .addProvider('@adonisjs/cache/cache_provider') .addCommand('@adonisjs/cache/commands') }) /** * Add environment variables to .env and .env.example files */ await codemods.defineEnvVariables({ CACHE_STORE: 'redis', }) /** * Add validation rules to start/env.ts */ await codemods.defineEnvValidations({ variables: { CACHE_STORE: `Env.schema.string()`, }, }) /** * Create the config/cache.ts file from a stub */ await codemods.makeUsingStub(stubsRoot, 'config.stub', { store: 'redis', }) } -
Export from the package entry point
Export the configure function from your package's main entry point so the
node ace configurecommand can find it:index.tsexport { configure } from './configure.ts'When users run
node ace configure @adonisjs/cache, AdonisJS imports this file and executes the exportedconfigurefunction.
Creating stubs
Stubs are template files that generate source code. They combine static content with dynamic values computed at runtime.
Basic stub syntax
Stubs use double curly braces for variable interpolation. Here's a simple config stub.
Since Tempura's syntax is compatible with Handlebars, configure your editor to use Handlebars syntax highlighting for .stub files.
{{{
exports({
to: app.configPath('cache.ts')
})
}}}
import { defineConfig, stores } from '@adonisjs/cache'
export default defineConfig({
default: '{{ store }}',
stores: {
redis: stores.redis({}),
},
})
The exports function at the top defines metadata about the generated file, most importantly the destination path. The app variable provides access to application paths like configPath, makePath, and httpControllersPath.
Using generators for naming conventions
When creating stubs that need to follow AdonisJS naming conventions, use the generators module. Generators transform user input into properly formatted names.
{{#var entity = generators.createEntity(name)}}
{{#var modelName = generators.modelName(entity.name)}}
{{#var modelReference = string.camelCase(modelName)}}
{{#var resourceFileName = string(modelName).snakeCase().suffix('_resource').ext('.ts').toString()}}
{{{
exports({
to: app.makePath('app/api_resources', entity.path, resourceFileName)
})
}}}
export default class {{ modelName }}Resource {
serialize({{ modelReference }}: {{ modelName }}) {
return {{ modelReference }}.toJSON()
}
}
The {{#var ...}} syntax creates inline variables within the stub. This approach keeps all the naming logic inside the stub itself, which becomes important when users eject stubs to customize them.
Passing data to stubs
When calling makeUsingStub, pass a data object as the third argument. These values become available in the stub template:
await codemods.makeUsingStub(stubsRoot, 'config.stub', {
store: 'dynamodb',
region: 'us-east-1',
})
{{{
exports({
to: app.configPath('cache.ts')
})
}}}
export default defineConfig({
default: '{{ store }}',
region: '{{ region }}',
})
Global stub variables
Every stub has access to these built-in variables:
| Variable | Description |
|---|---|
app | Reference to the application class instance with path helpers. |
generators | Reference to the generators module for naming conventions. |
randomString | Reference to the randomString helper function. |
string | A function to create a string builder instance for transformations. |
flags | Command-line flags passed when running the ace command. |
Using stubs in commands
Beyond configure hooks, you can use stubs in your own Ace commands. This is useful for creating scaffolding commands like make:resource or make:service.
import { join } from 'node:path'
import { BaseCommand, args } from '@adonisjs/core/ace'
const STUBS_ROOT = join(import.meta.dirname, '../stubs')
export default class MakeResource extends BaseCommand {
static commandName = 'make:resource'
static description = 'Create a new API resource'
@args.string({ description: 'Name of the resource' })
declare name: string
async run() {
const codemods = await this.createCodemods()
await codemods.makeUsingStub(STUBS_ROOT, 'resource.stub', {
name: this.name,
})
}
}
Ejecting stubs
Host applications can customize stub templates by ejecting them. The node ace eject command copies stubs from a package into the project's stubs directory.
Ejecting a single stub
node ace eject make/controller/main.stub
This copies the controller stub from @adonisjs/core to stubs/make/controller/main.stub in your project. Any future make:controller calls will use your customized version.
Ejecting directories
Copy an entire directory of stubs:
# All make stubs
node ace eject make
# All controller-related stubs
node ace eject make/controller
Ejecting from other packages
By default, eject copies from @adonisjs/core. Use the --pkg flag for other packages:
node ace eject make/migration/main.stub --pkg=@adonisjs/lucid
Using CLI flags to customize output
Scaffolding commands share CLI flags with stub templates through the flags variable. You can use this to create custom workflows:
node ace make:controller invoice --feature=billing
{{#var controllerName = generators.controllerName(entity.name)}}
{{#var featureDirectoryName = flags.feature}}
{{#var controllerFileName = generators.controllerFileName(entity.name)}}
{{{
exports({
to: app.makePath('features', featureDirectoryName, controllerFileName)
})
}}}
// import type { HttpContext } from '@adonisjs/core/http'
export default class {{ controllerName }} {
}
Finding stubs to eject
Each package stores its stubs in a stubs directory at the package root. Visit the package's GitHub repository to see what's available.
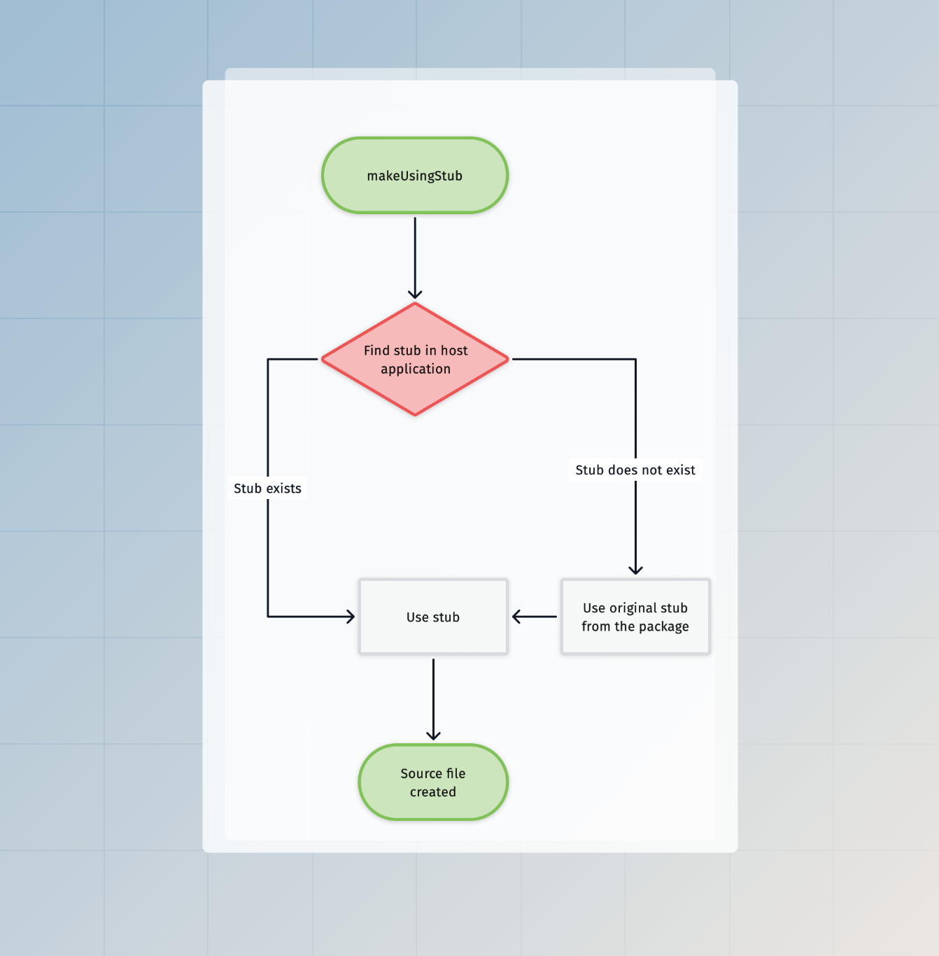
Stubs execution flow
When you call makeUsingStub, the following happens:
- AdonisJS first checks for an ejected stub in the host project's
stubsdirectory - If not found, it uses the original stub from your package
- The stub template is processed with Tempura, evaluating all variables and expressions
- The
exports()function determines the output path - The generated file is written to the destination

Codemods API reference
The codemods API provides high-level methods for common source file modifications. All methods are available on the codemods instance returned by command.createCodemods().
The codemods API relies on AdonisJS's default file structure and naming conventions. If you've made significant changes to your project structure, some codemods may not work as expected.
updateRcFile
Register providers, commands, meta files, and command aliases in adonisrc.ts.
await codemods.updateRcFile((rcFile) => {
rcFile
.addProvider('@adonisjs/lucid/db_provider')
.addCommand('@adonisjs/lucid/commands')
.setCommandAlias('migrate', 'migration:run')
})
Output:
import { defineConfig } from '@adonisjs/core/app'
export default defineConfig({
commands: [
() => import('@adonisjs/lucid/commands')
],
providers: [
() => import('@adonisjs/lucid/db_provider')
],
commandAliases: {
migrate: 'migration:run'
}
})
defineEnvVariables
Add environment variables to .env and .env.example files.
await codemods.defineEnvVariables({
REDIS_HOST: 'localhost',
REDIS_PORT: '6379',
})
To omit the value from .env.example (useful for secrets), use the omitFromExample option:
await codemods.defineEnvVariables({
API_KEY: 'secret-key-here',
}, {
omitFromExample: ['API_KEY']
})
This inserts API_KEY=secret-key-here in .env and API_KEY= in .env.example.
defineEnvValidations
Add validation rules to start/env.ts. The codemod does not overwrite existing rules, respecting any customizations the user has made.
await codemods.defineEnvValidations({
leadingComment: 'Cache environment variables',
variables: {
CACHE_STORE: 'Env.schema.string()',
CACHE_TTL: 'Env.schema.number.optional()',
}
})
Output:
import { Env } from '@adonisjs/core/env'
export default await Env.create(new URL('../', import.meta.url), {
/**
* Cache environment variables
*/
CACHE_STORE: Env.schema.string(),
CACHE_TTL: Env.schema.number.optional(),
})
registerMiddleware
Register middleware to one of the middleware stacks: server, router, or named.
// Router middleware
await codemods.registerMiddleware('router', [
{
path: '@adonisjs/core/bodyparser_middleware'
}
])
// Named middleware
await codemods.registerMiddleware('named', [
{
name: 'auth',
path: '@adonisjs/auth/auth_middleware'
}
])
Output:
import router from '@adonisjs/core/services/router'
router.use([
() => import('@adonisjs/core/bodyparser_middleware')
])
export const middleware = router.named({
auth: () => import('@adonisjs/auth/auth_middleware')
})
registerJapaPlugin
Register a Japa testing plugin in tests/bootstrap.ts.
await codemods.registerJapaPlugin(
'sessionApiClient(app)',
[
{
isNamed: false,
module: '@adonisjs/core/services/app',
identifier: 'app'
},
{
isNamed: true,
module: '@adonisjs/session/plugins/api_client',
identifier: 'sessionApiClient'
}
]
)
Output:
import app from '@adonisjs/core/services/app'
import { sessionApiClient } from '@adonisjs/session/plugins/api_client'
export const plugins: Config['plugins'] = [
sessionApiClient(app)
]
registerPolicies
Register bouncer policies in app/policies/main.ts.
await codemods.registerPolicies([
{
name: 'PostPolicy',
path: '#policies/post_policy'
}
])
Output:
export const policies = {
PostPolicy: () => import('#policies/post_policy')
}
registerVitePlugin
Register a Vite plugin in vite.config.ts.
await codemods.registerVitePlugin(
'vue({ jsx: true })',
[
{
isNamed: false,
module: '@vitejs/plugin-vue',
identifier: 'vue'
}
]
)
Output:
import { defineConfig } from 'vite'
import vue from '@vitejs/plugin-vue'
export default defineConfig({
plugins: [
vue({ jsx: true })
]
})
installPackages
Install npm packages using the project's detected package manager.
await codemods.installPackages([
{ name: 'vinejs', isDevDependency: false },
{ name: '@types/lodash', isDevDependency: true }
])